中超罚分是跟过去告别,要在U23亚洲杯决赛后“重生”

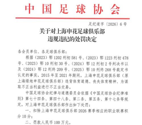
在新一年第一个月的最后几天,中国足坛发生了一件大事。16支中超球队里有9个被罚分,最多的10分,最少的5分,让接下去的2026赛季中超联赛冠军争夺,变得有些微妙。
其中来自上海滩的两支球队,上海海港被扣了5分,申花则是顶格罚了10分。这样的处罚背后,依据是什么?是否公平呢?

其实对比申花和上海海港的处罚决定可以看到,申花涉及的案例有6条,同时触犯了5条中国足球协会纪律准则。
相比之下,上海海港涉及的案例是4条,触犯的中国足球协会纪律准则也比申花少1条。仅仅只是从表面数据看,就存在轻重程度上的差距。

同时申花的违规违纪发生在2015至2021年期间,上海海港的违规违纪则是发生在2014至2017年期间。
这段时间里,上海海港取得的最大突破是拿到中超亚军,获得亚冠出战资格,同时打入到亚冠4强。2018年上海海港队史第一次赢得中超冠军,这一年恰好不存在违规现象。
这也从一个侧面反映了,上海海港过去的4次中超夺冠是经得起考验的。相比之下,申花拿到2017年和2019年的足协杯冠军,恰好处于“犯事期间”。再加上多名申花球员被带走,随后列入禁足名单,最终只是罚10分,而没有剥夺荣誉,相比于当年申花被摘星,这一次相对要宽容得多。

这其实也是这一次处罚的主基调,尤其是选择在U23国足打入亚洲杯决赛,中国足球迎来22年来新高峰的时点上,注定了此次的处罚,更像是网开一面,而不是追根溯源。
毕竟我们打击假球黑哨的目的,是为了中国足球有更好的未来,而不是要摧毁掉不算牢固的根基。在U23亚洲杯上,山东泰山的青训球员表现出色,之前多名管理人员和现役球员被禁足的山东泰山最终罚6分,也是跟这个时点和主基调相符的。

所以这一次的处罚,中超球队里没有被扣分的球队,就是在金元足球时代还没有出现在顶级联赛舞台的球队。但凡出现过的,这一次都要“罚酒三杯”。
唯一让申花球迷会感到意不平的是,哪怕同样罚了10分,但是天津队的名字却排在了申花之前。不知道这是一种天意,还是人为的调侃。不过无论如何,曾经的事情已经过去了,太多的细节没有被深究。
中国足球能不能抓住这一次U23亚洲杯带来的强心针,从2026年开始迎来新生?跟过去告别,才是本赛季的主题,也期待着新一年的中超,会有不一样的活法。
-
磐田喜悦
多伦多FC
瓦埃勒
排球
死亡
奖章
简单
森柏欧RJ
基多天主大学
思维
脑力
公告
天堂
柔道
列车
传奇
纽锡德尔
数字
奥地利维也纳U19
和睦
韧带
新西兰
强大
登地U21
艾巴尤利亚
现场直播cctv5
考特尼李
马刺VS火箭直播
澳网直播
北京卫视今天节目表
miamiheat
山东卫视
山东卫视在线直播高清观看
科莫VS那不勒斯直播
51jrs直播免费体育直播
今晚女排决赛直播
皇马vs莱加内斯直播
西超杯决赛2025在哪看
绿茵nba直播高清在线观看
乐球直播(无插件)nba
绿茵足球网
nba直播免费直播绿茵
澳大利亚网球直播在线直播观看
斗球直播官网入口
绿茵网
nba勇士直播入口
阿森纳维拉直播
利物浦vs伯恩茅斯直播
皇马布雷斯特直播
利物浦对阵曼联直播